Endogenous suppression of WNT signalling in human embryonic stem cells leads to low differentiation propensity towards definitive endoderm
Dziedzicka et al. 2020, BioRxiv
Read more
MSH2 knock-down shows CTG repeat stability and concomitant upstream demethylation at the DMPK locus in myotonic dystrophy type 1 human embryonic stem cells
Franck et al. 2021, Hum Mol Genet.
Read more
Initiation of a conserved trophectoderm program in human, cow and mouse embryos
Gerri et al. 2020, Nature
Read more
Pluripotent Stem Cells for Regenerative Medicine
Special Issue Editor of Cells: Prof. Dr. Claudia Spits
Read more
Sustained intrinsic WNT and BMP4 activation impairs hESC differentiation to definitive endoderm and drives the cells towards extra-embryonic mesoderm
Markouli and Couvreu De Deckersberg et al. 2021, Scientific Reports
Read more
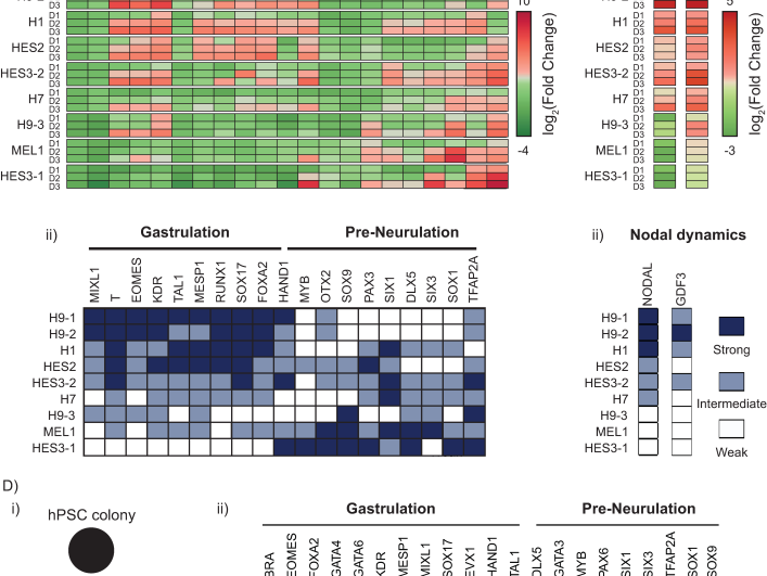
High-throughput micropatterning platform reveals Nodal-dependent bisection of peri-gastrulation–associated versus preneurulation-associated fate patterning
Tewary and Dziedzicka et al. 2019, PLOS Biology
Read more
Uncovering low-level mosaicism in human embryonic stem cells using high throughput single cell shallow sequencing
Keller et al. 2019, Scientific Reports
Read more
Detection of Heteroplasmic Variants in the Mitochondrial Genome through Massive Parallel Sequencing
Mertens and Zambelli et al. 2019, Bio-protocol
Read more
Gain of 20q11.21 in Human Pluripotent Stem Cells Impairs TGF-β-Dependent Neuroectodermal Commitment
Markouli et al. 2019, Stem Cell Reports
Read more